二工大学子在2025年上海市“知行杯”大学生社会实践大赛中获佳绩
发布时间2025-11-24
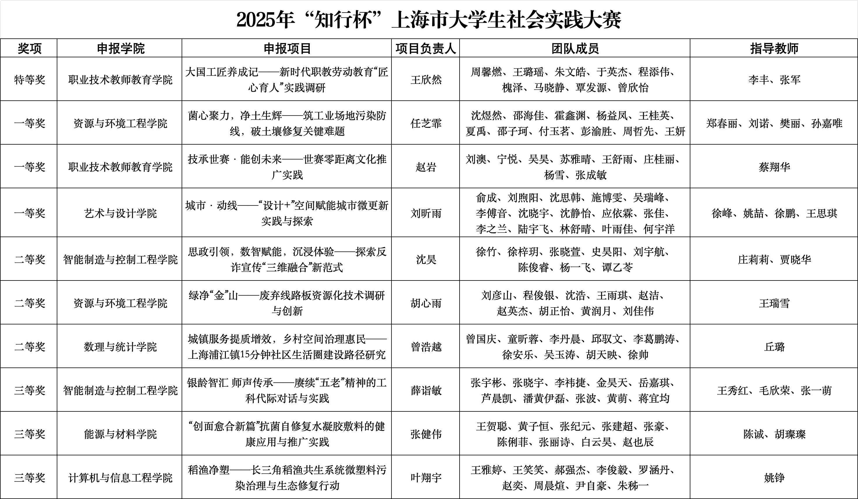
近日,2025年“知行杯”上海市大学生社会实践大赛决赛**落幕。经校赛、市级复赛和决赛的现场答辩、专家评审,上海第二工业大学获得特等奖1项、一等奖3项、二等奖3项、三等奖3项,首捧“优胜杯”,创历史最好成绩。

“知行杯”大赛由团市委、市委宣传部、市教卫工作党委、市教委、市人大社会委、市政协社法委、市精神文明办和市**共同主办,大赛围绕全面建设社会主义现代化国家新征程,聚焦国家战略,聚焦上海经济社会发展的重点领域、热点问题,设置了思政引领、经济高质量发展、科技创新、乡村振兴、对口帮扶、劳动教育、长三角、国际化大都市建设和传统文化等9条赛道,鼓励广大青年学生通过调研和实践了解国情、服务社会,用实际行动在以中国式现代化全面推进中华民族伟大复兴的使命任务中学思践悟、贡献青春。大赛自今年3月启动以来,共有41所高校、23所高职共495个项目入围市赛,最终,有144个项目进入决赛。


校团委将社会实践融入大思政育人格局,紧扣强化青年社会责任感的核心,构建“课程—项目—基地—评价”多元实践体系,扩大实践覆盖面与育人穿透力,全年组织252支校级实践团队、近5000名师生赴全国各地开展调研实践,有效覆盖8万余人次,推动青年在实践课堂中涵养为民情怀、锤炼品德修为、厚植家国情怀。下一步,学校团委将持续拓宽青年实践平台,深化与地方、企业、社区的协同育人,提升有组织的实践覆盖率,培育具有学科特色亮点的实践项目,完善实践成果转化机制,强化过程督导与安全保障,引领青年走出校园、融入社会,在实践里触摸时代脉搏,于调研中读懂国情社情,让青年在社会实践的课堂里收获成长、练就本领、践行担当,把青春书写在祖国大地上。
附获奖名单:

Copyright©2022 版权所有 上海第二工业大学 沪ICP备19020926,地址:上海市浦东新区金海路2360号 邮编201209 技术支持:信息技术中心 意见反馈




